Archive
friky.com
Aquí penso posar les anades de olla que em passin pel cap, no feu gaire cas. Tambe intentare posar les coses que m'agraden per si algu (no crec) té gustos semblants. Agusti 8{>
Explore
Search the archive
Entries
Page 3 of 17
-
Promociones en Facebook
2012-06-01
Hoy os presento promociones-en-facebook.com donde podreis estar al dia de las promociones y concursos que se crean en Facebook. ¡Estad atentos a los chollos!
-
Increíble como se adapta EasyPromos al móvil
2012-04-20
Aquí podemos ver una promoción de ejemplo en un PC y en un dispositivo móvil sólo usando las opciones de personalización incluidas en la propia promoción de Easypromos Basic. Versión Desktop Versión Móvil Ver la promoción Más información...
-
Disfesses carnestoltes 2012
2012-02-20
Sobretot per provar el Pinterest, aqui estan els meus nens! Draculín i Aranyeta
-
From startup to company
2012-01-20
If you create a sartup there are two ways to succesfully turn it into a company. 1) Glamourus way 2) Hard work and traditional way The firt way seems, from the tech media point of view, the only way. Create a startup, setup a pre-launch,...
-
Post resum 2011
2012-01-09
Gadgets of the year (comprats o regalats): Tefal Actifry (fail) Iphone4 Samarretes del any: Live long and prosper Captain America Iron Man Friky coses guays: Corona Framework Appcelerator Aloha html5 in-line editing Grups guays que he...
-
Avui fa un any, timeline d'un naixement
2011-02-25
Avui fa un any que van neixer el Biel i el Genís, per futures referencies deixo aquí els 10 tweets que vaig fer durant aquell dia. Evidentment el millor van ser els comentaris dels que van seguir la retransmissió del part on-line, gracies...
-
Post final d'any, resum del meu 2010
2011-01-03
Com es tradicional, poso una llista de les coses que m'han molat el 2010. Aquest any ha estat marcat pel naixement dels meus fills bessons, que m'han canviat la vida :) Gadgets of the year (comprats o regalats): Ipad 3g d'omatech Palm...
-
Instalar el nou Sony VAIO
2010-10-29
Llista d'instal.lació de software al nou Sony VAIO ::: Instal.lar ::: Firefox 3.6 AVG antivirus 2011 free Notepad++ Safari 5 Palm Desktop 6.2 Chrome Putty (export i import via regedit) Filezilla (export i import via xml) Dropbox Pidgin...
-
Fascicles setembre 2010
2010-10-12
Aquest es el 7é any que faig la llista de fascícles que han sortit a la tele anunciats durant setembre. Abaix podeu trobar els links als anys anteriors. Recordeu que encara que existeixin les col·leccions no les apunto si no tenen anunci a...
-
Crisis de bon mati i solucions mobils
2010-08-09
8:10 - Poblenou - al agafar el metro a Poblenou reviso el correu amb la Palm Pixi Plus, me'n adono que tinc molts correus d'alerta de ipsojobs.com, sembla que ha caigut durant la nit. 8:11 - Llacuna - em connecto amb el navegador de la...
-
Com obtenir les versions de software en un Debian o Ubuntu instal.lat amb aptitude
2010-08-05
Mes nota per mi que un altre cosa: cat /etc/issue (versio de sistema) aptitude show apache2 aptitude show mysql-server aptitude show php5
-
La meva adicció a PALM
2010-07-27
Els que em coneixeu sabreu que la meva adicció als dispositius PALM es mítica. La última migració de dispositiu ha estat bastant traumàtica al pasar de PalmOS a WebOS i al final he hagut de canviar força la meva manera de treballar....
-
Ara que s'apropa el primavera... Indie Snob power
2010-05-13
M'han agradat molt els 69 cliches del indie-snob http://revista69.com/69-cliches-del-indie-snob/ Amb els que més m'identifico: 4. Si una canción que me gusta es usada en un comercial, ya no me gusta. 5. No creo que los conozcas. Es...
-
How to get a contrasting font color for a given background ?
2010-01-24
This is a sample code to give a font color with a good contrast for a given background color. That php code snipped could be useful in case you give your users the option to set a custom background but not the font color (to avoid too many...
-
Post final d'any, resum del meu 2009
2010-01-05
Com es tradicional, poso una llista de les coses que m'han molat el 2009, no tinc temps d'editar-ho, ja em perdonareu. Gadgets of the year (comprats o regalats): canon ixus 85 is roomba pet series iplus hacer aspire 5535 Samarretes del...
-
Tutorial de memcache
2009-12-10
Memcache es una extensió de PHP que interactua amb memcached, que a la seva vegada es un daemon de cache en memoria, molt simple, que enmagatzema parells key=>value on value pot ser qualsevol cosa serialitzable amb PHP. Per instal.lar amb...
-
Genial mail d'activació de mequedouno.com
2009-10-30
La gent de mequedouno.com esta apunt d'arrancar, si us voleu apuntar a les alertes per email rebreu aquest cachondo mail d'activació, GENIAL! VERSION RAPIDA DEL MAIL: Activa tu cuenta pulsando aquí: [activate link] VERSION GEEK DEL MAIL:...
-
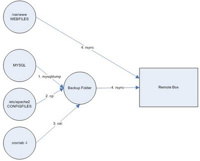
The ultimate backup script for web based projectes
2009-10-18
The goal of this backup shell script is to take, all the webfiles, config files, crontab and mysqldumps from the source server to a backup server. The backup must be programed daily in the crontab of the source server. What we exactly do?...
-
Create the first bracket of a tournament
2009-10-15
Bueno tetes, no tinc molt de temps però si algun cop us heu trobat en el cas de com crear un bracket per un torneig, no es del tot trivial. Us deixo un troç de codi que el seu output es una array on cada element s'ha d'emparellar amb el...
-
Fascicles setembre 2009
2009-09-27
Aquest es el 6é any que faig la llista de fascícles que han sortit a la tele anunciats durant setembre. Abaix podeu trobar els links als anys anteriors. Recordeu que encara que existeixin les col·leccions no les apunto si no tenen anunci a...